Research Article
Volume 4, Issue 1

Effect of Early Enteral Nutrition on Clinical Outcome of Acute Pancreatitis: A Meta-Analysis of Randomized Controlled Trials

Ying He, MS, MD1,2; Sitao Tan, MS, MD1,2; Shiran Qin, BS, MD1,2; Xiaoxia Liu, MS, MD1,2; Hongbo Li, MS, MD1,2; Xiaoyu Chen, PhD, MD1,2*

1Department of Pharmacy, Guangxi Academy of Medical Sciences and the People’s Hospital of Guangxi Zhuang Autonomous Region, Nanning 530021, China.
2Department of Emergency, The Third Affiliated Hospital of Guangxi Medical University, Nanning 530031, China.
#These authors have been equally contributed to this article.

Corresponding Author :

Xiaoyu Chen

Email: chenxiaoyu166@outlook.com & 254930320@qq.com

Received : Dec 05, 2024   Accepted : Jan 10, 2025   Published : Jan 17, 2025   Archived : www.meddiscoveries.org

Citation: He Y, Tan S, Qin S, Liu X, Chen X, et al. Effect of Early Enteral Nutrition on Clinical Outcome of Acute Pancreatitis: A Meta-Analysis of Randomized Controlled Trials. Med Discoveries. 2025; 4(1): 1237.
Copyright: © 2025 Chen X. This is an open access article distributed under the Creative Commons Attribution License, which permits unrestricted use, distribution, and reproduction in any medium, provided the original work is properly cited.

Early nutritional intervention is a crucial consideration in the management of acute pancreatitis, as the presence of nutritional risk can significantly impact the prognosis of the condition. This meta-analysis aims to investigate the effects of early enteral nutrition on patients with acute pancreatitis, assessing both the safety and efficacy of this therapeutic approach.

We searching major databases including China Knowledge, Wanfang Database, PubMed, Cochrane Library and Embase. In this study, we applied the Cochrane Rob2 scale to thoroughly assess the risk of bias of individual studies. These assessments helped us to ensure that our analyses were based on a solid research foundation. We conducted Meta-analyses using Stata 17.0 software to synthesise the results of the studies. We also used the I2 test to assess the heterogeneity among the studies. This step helped us to reveal the differences between studies to better understand the effect of nutritional support on patients with acute pancreatitis. In conclusion, early enteral nutritional intervention can improve mortality, complication, intolerance of feeding in patients with AP, reduce the length of hospital stay, and are pronounced in patients with moderate to severe pancreatitis.

Acute Pancreatitis (AP) is an inflammatory disease of the pancreas caused by the self-cancellation of the pancreas. The pathophysiology of this disease occurs when the normally inactive protease precursors secreted by the alveolar cells are prematurely activated and as a result produce auto digestion [1]. Overall, it has a global incidence of 30-40 cases per 100,000 population per year, a small number (about 15%-20%) may be associated with persistent organ failure and develop to Severe Acute Pancreatitis (SAP) [2]. The mortality rate of SAP is significantly higher than that of AP, and once the infection is secondary, the average mortality rate increases to about 30% [3]. In traditional treatment, in order to avoid the Pancreatic fluid secretion stimulation caused by the pain and pancreatitis aggravation [4], advocate fasting to let the pancreas get adequate rest as the basic treatment for AP [5,6]. A number of studies have questioned the validity of early fasting to give the pancreas a rest [7,8]. Besides, fasting may lead to intestinal mucosal atrophy, epithelial barrier dysfunction, and the intestine the change in the microflora, especially in some AP patients, may even be initiated Sepsis and organ failure [9-11].

In recent years, Early Enteral Nutrition (EEN) has garnered significant attention in the management of patients with Severe Acute Pancreatitis (SAP). EEN not only preserves the homeostasis of the intestinal flora and the integrity of the intestinal mucosa but also promotes the repair of damaged intestines and diminishes intestinal injury [12,13]. A recent meta-analysis evaluating five studies showed that compared with early refeeding, immediate EEN after admission could safely reduce LOHS and intolerance of feeding in patients with AP [14]. This result is consistent with another study evaluating 11 randomized trials, which showed that EEN significantly reduced the risk of mortality, infection and complications in SAP patients, EEN support also reduced the incidence of MOF and surgical interventions [15]. Therefore, the American Gastroenterological Association and the European Society for Parenteral and Enteral Nutrition recommend that patients with SAP and patients with mild to moderate AP who are unable to consume food by mouth should be given priority to EEN [16,17]. However, some studies point to controversial areas where EEN, while accelerating recovery, increases adverse gastrointestinal events [18-20]. Therefore, we conducted a systematic review and meta-analysis in order to assess the efficacy and feasibility of EEN in patients with AP. We also attempted to determine the optimal timing for early onset of EEN.

Protocol and registration

In addition to the PRISMA guidelines, we followed the Cochrane Handbook for Systematic Reviews of Intervention [21]. The protocol for this systematic review and meta-analysis was registered in PROSPERO (no. CRD42023429352).

Search strategy

We performed a literature search in various databases such as China National Knowledge Infrastructure, Wanfang Database, China Science and Technology (Sci-Tech) Journal Database, PubMed, Cochrane Library, Embase, and Web of Science databases. The keywords used for the search included “acute pancreatitis, nutrition, enteral nutrition,” “randomized controlled trial, and controlled clinical trial.” Literature searches were conducted using medical subject headings (MeSH) and synonyms. The detailed search strategy is available in Supplementary Table S1. The search period spanned from inception to May 2024.

Study eligibility criteria

The study type should have been an RCT on nutritional support.

The study population should have included acute pancreatitis, both mild and severe are accompany.

The interventions in the experimental group should have been clearly described.

The study should have passed ethical review.

Primary outcomes: Relevant nutritional indicators reported in the literature, such as, mortality, organ failure, hospitalization time, pancreatic necrosis, Systemic Inflammatory Response Syndrome (SIRS).

Secondary outcomes: Infection.

Exclusion criteria

Duplication of the same literature in different databases.

Study population concurrently experienced other cancers.

Receipt of other drugs or treatments that may affect the observed nutritional indicators.

Literature with flaws in study design.

Literature for which complete data are not available or full text is not available.

Literature other than RCTs.

Selection of studies and data extraction

Literature search of the databases was conducted by two researchers (Tan and He), wherein they performed an initial screening of the titles and abstracts and removed duplicates to ensure that each article was screened and evaluated, and in case of disagreement between the two reviewers, a third researcher made the assessment. One researcher (Li) extracted data from the retrieved literature, including information on primary and secondary outcome indicators. Then two researchers (He and Chen) cross-reviewed and collated the tables. They ensured that basic information about the article, such as literature title, authors details, year of publication, study population, intervention, and conclusion, was collected.

Risk of bias assessment

The methodological quality of the included randomized controlled trials (RCTs) was evaluated by two independent researchers, He and Qin, employing the criteria outlined by the Cochrane Literature Quality Assessment Tool. This evaluation encompassed seven key domains: 1) the method for generating the random allocation sequence, 2) allocation concealment, 3) blinding of investigators and participants, 4) blinding of outcome assessors, 5) the completeness of outcome data, 6) selective reporting of study findings, and 7) any other potential biases. These domains were utilized to categorize the articles into three risk levels: “low risk,” “some concerns,” and “high risk” [22].

Data analysis

The meta-analysis was performed using STATA 17.0. Systematic evaluation was performed through a meta-analysis of mortality, organ failure, Hospitalization time, Pancreatic necrosis, SIRS, CRP. Data were analyzed using the STATA 17.0 statistical package (Cochrane Collaboration Software). Data of dichotomous outcomes were expressed as odds ratios with 95% Confidence Intervals (CIs) and Standardized Mean Difference (SMD). A test of heterogeneity was performed with the I2 test and Q statistic. An I2 value of >50% or P value of < 0.05 was assumed to indicate significant heterogeneity. Publication/reporting biases were visually assessed using funnel plots. If there was no observed heterogeneity, then the fixed-effects model was chosen; otherwise, the random-effects model was used [23,24].

Study identification and selection

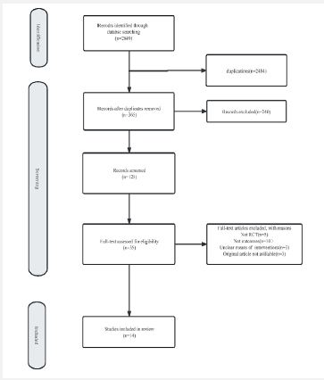
The search strategy yielded a total of 2849 records, 365 records remaining after initial screened wherein 240 duplicate studies were removed, remained after initial screening and re-screening according to the inclusion and exclusion criteria, the remaining literature was re-evaluated to exclude articles that were not RCTs, those for which the original text was not available, those that did not describe outcome indicators, and those that had evaluated nonprime lesions; altogether, only 14 studies (nine in English and five in Chinese) were included for analysis (Figure 1). The total sample size of the included studies was 1381 patients. Details of the 14 RCTs [25-38] included in the meta-analysis are listed in Table 1.

Table 1: The Characteristics of the included studies.
Author Year Country ENstarted within admission Severity of AP Sample size Outcomes
Experiment Control
Olah 2002 Hungary <24 h after admission AP 41 48 ①②④
Eckerwall 2006 Sweden <24 h after admission SAP 24 26 ①②③④⑥
Petrov 2007 Russia <24 h after admission SAP 35 34 ①②④⑥
Casas 2007 Spanish <24 h after admission SAP 11 11 ④⑤
Wereszczynska 2013 Poland <48 h after admission AP 97 100 ①②③④⑤⑥
SUN 2013 China <48 h after admission SAP 30 30 ①②⑤⑥
Bakker 2014 Holland <24 h after admission AP 101 104 ①②④⑤
Stimaca 2016 Croatia <24 h after admission AP 107 107 ①②③④⑤
XU 2018 China <24 h after admission SAP 26 29 ①②③④⑤
BI 2020 China <48 h after admission SAP 53 50 ①②③⑤⑥
Esmer 2021 Mexico <24 h after admission AP 29 30
Cao 2021 China <72h afteradmission SAP 42 40 ②③④⑥
Fang 2022 China <24 h after admission SAP 30 30 ①②⑥
Feng 2023 China <24 h after admission SAP 58 58 ①②③⑥
①mortality ②Multiple organ failure ③hospitalization time ④Pancreatic necrosis ⑤SIRS ⑥CRP
Image is Not Display Check it
Figure 1: The process of selecting studies for inclusion in the meta-analysis.

The risk of bias of the included studies was evaluated by two researchers (He and Tan), using the risk of bias tool ROB2.0 of the Cochrane Handbook for Systematic Evaluation of Interventions [22]. The risk of bias was calculated by evaluating the following areas of bias: randomization process, deviation from established interventions, missing outcome data, outcome measures, selective reporting of outcomes, and overall bias assessment. Only one study had a low risk of bias [30], while almost half of the RCTs had some risk of bias owing to unclear allocation sequence concealment methods or the influence of the study setting [27-29,31,34,35,37,38], and five studies had a high risk of bias owing to problems with outcome measures [25,26,32,33,36]. The results of the risk of bias assessment are presented in Figure 2.

Image is Not Display Check it
Figure 2: Quality assessment of Cochrane.

Mortality

Eleven studies (1381 patients) analyzed the mortality of AP with nutritional support. EEN compared with late EN or TPN, the meta-analysis indicated that there was significant difference in the value of change in mortality (RR=0.60, 95% CI: 0.40 to 0.90, P=0.014; Figure 3), as determined using a random-effects model and that there was heterogeneity between studies (I2=25.7%, P=0.47).

Image is Not Display Check it
Figure 3: Forest plot showing the effect of EEN on Mortality.

Length of hospital stay

The nine included studies reported LOHS involving 970 patients offered the specific data. The meta-analysis suggested that EEN could significantly decrease the LOHS, compared with late EN or TPN (SMD=-1.16, 95% CI: -2.41 to -0.63; P=0.001, I2=97.1%; presented as Figure 4).

Image is Not Display Check it
Figure 4: Forest plot showing the effect of EEN on LOHS.

Organ failure

There were eleven studies providing the specific information about progression to acute pancreatitis, the meta-analysis involving 1240 patients revealed that EEN significantly increase the number of progressions to severe pancreatitis compared with late EN or TPN (RR=0.58; 95% CI: 0.44 to 0.76; P=0.000, I2=1.8%; Figure 5).

Image is Not Display Check it
Figure 5: Forest plot showing the effect of EEN on Organ failure.

Pancreatic necrosis

Among the included studies, nine described pancreatic necrosis, no significant difference was observed in the change in pancreatic necrosis in AP of accepting the EEN and control groups (RR=0.92, 95% CI: 0.75 to 1.14, P>0.05, I2=24.0%; Figure 6).

Image is Not Display Check it
Figure 6: Forest plot showing the effect of EEN on pancreatic necrosis.

SIRS

Only six studies involving 801 patients reported the patients’ systemic inflammatory response syndrome. The pooled result of the six studies showed EEN had no significant decrease compared with late EN or TPN (RR=0.83; 95% CI: 0.68 to 1.02; P>0.05, I2=36.5%; presented as Figure 7).

Image is Not Display Check it
Figure 7: Forest plot showing the effect of EEN on SIRS.

Infection

C-reactive protein: The nine included studies reported CRP involving 792 patients offered the specific data. The meta-analysis suggested EEN could significantly decrease the level of CRP, compared with late EN or TPN (SMD =-0.95; 95% CI: -1.54 to -0.36; P=0.002, I2=93.0%; presented as Figure 8).

Image is Not Display Check it
Figure 8: Forest plot showing the effect of EEN on CRP.

Pancreatic infection complications

Eleven studies reporting the incidence of pancreatic infection complications of AP were pooled. A significant reduction was detected when comparing EEN with late EN or TPN (RR=0.52; 95% CI: 0.35 to 0.79, P=0.002, I2=50.9%; Figure 9).

Image is Not Display Check it
Figure 9: Forest plot showing the effect of EEN on Pancreatic infection complications
Image is Not Display Check it
Figure 10: Forest plot for subgroup analysis of the effect of EEN on classification of patients A: LOHS, B: CRP, C:PIC.

Image is Not Display Check it
Figure 11: Forest plot for subgroup analysis of the effect of EEN on the time: A: LOHS, B: CRP, C:PIC.

Subgroup analysis of LOHS and infection

The test for heterogeneity in this study was significant, indicating heterogeneity between the included studies outcomes. To analyze the sources of heterogeneity, subgroup analyses were conducted according to the Atlanta Classification of pancreatitis patients and time of enteral nutrition intervention.

All of the studies were grouped according to the Atlanta Classification of patients: AP and SAP. Subgroup analysis indicated that EEN of AP could decrease the CRP and EEN of SAP could decrease the LOHS, CRP and PIC. Another group approach was based on the time of EN: <24h, <48h, <72h. The results showed that early 24h EN could decrease the LOHS and PIC, early 48h EN could decrease the PIC and early 72h EN could decrease the LOHS and CRP (Table 2, Figures 10, 11).

Table 2: Subgroup analysis of LOHS and infection.
LOHS Infection
CRP PIC
Subgroups Trials RR/SMD I2 P Trials RR/SMD I2 P Trials RR/SMD I2 P
Subgroups analysis via Atlanta Classification
AP 3 -1.008 96.80% 0.092 1 -1.596 NA 0.000 3 1.046 66.50% 0.089
SAP 6 -1.775 97.10% 0.009 8 -0.863 92.10% 0.007 8 1.131 37.10% 0.000
Subgroups analysis via time of enteral nutrition intervention
<24H 6 -1.789 97.60% 0.013 5 -0.934 94.50% 0.068 7 1.081 56.20% 0.004
<48H 2 -0.19 0.00% 0.100 3 -0.804 93.50% 0.082 3 1.124 0.00% 0.004
<72H 1 -2.827 NA 0.000 1 -1.528 NA 0.000 1 0.964 NA 0.644

Publication bias analysis

As displayed in the funnel plots of mortality, pancreatic necrosis, SIRS, and infection, the symmetrical figures indicated that there was no publication bias (Figure 12), and the results showed an asymmetric LOHS funnel plot with Egger’s test P=0.015, an asymmetric organ failure funnel plot with Egger’s test P=0.004, indicating a possible risk of publication bias (Figure 12). Furthermore, the cut-and-patch method was performed, and the results were stable before and after the cut-and-patch method; publication bias had only less effect on the authenticity of the results.

Image is Not Display Check it
Figure 12: Publication bias: A: Mortality, B: LOHS, C: Organ failure, D: Pancreatic necrosis, E: SIRS, F: CRP, G: Pancreatic infection complications 3.10 Sensitivity analyses.

Image is Not Display Check it
Figure 13: Sensitive analysis: A: Mortality, B: LOHS, C: Organ failure, D: Pancreatic necrosis, E: SIRS, F: CRP, G: Pancreatic infection complication.

Sensitivity analyses

Sensitivity analyses were conducted using the study-by-study approach. The results showed no significant change in the heterogeneity between studies, indicating a degree of reliability, possibly suggesting that the influencing factors in this meta-analysis are stable (Figure 13).

Discussion/conclusion

Nutritional support plays an important role in the management of patients with pancreatitis [39]. The European Society for Clinical Nutrition and Metabolism (ESPEN) guidelines recommend that for patients with acute pancreatitis, early oral feeding or enteral nutrition is recommended as tolerated, rather than fasting the patients. This is because early feeding has been shown to reduce the risk of infectious complications and shorten hospital length of stay, without increasing the risk of adverse events. However, the timing and type of feeding should be individualized based on the severity of the disease, presence of complications, and patient tolerance. It is important for patients with acute pancreatitis to be closely monitored by their healthcare provider and registered dietitian to ensure that their nutritional needs are met while minimizing the risk of complications [16]. In recent years, several studies have explored when to enable EN [40-42], and there is still a lack of a strong evidence-based basis. Hence, there is currently a clinical debate about the timing of early implementation of EN.

The study has assessed the effectiveness and safety of EEN by examining outcomes including the duration of length of hospital stay, the incidence of infectious complications, and indicators of inflammation. The findings may contribute to the development of clinical practice guidelines for the treatment of AP and the implementation of nutritional support. Upon meta-analysis of the data, it was determined that administering EEN post-admission not only decreases mortality rates but also leads to a reduced hospital stay. Furthermore, EEN was found to diminish the occurrence of organ failure and infections in comparison to delayed EN or TPN. Nevertheless, no significant variance was noted in the rates of pancreatic necrosis and Systemic Inflammatory Response Syndrome (SIRS).

In this study, subgroup analysis was performed for the LOHS and Infections, which are the most heterogeneous of the outcome indicators, and the results showed that EN had a statistically significant effect on the LOHS and Infections in SAP. Another set of results showed that EN reduced LOHS and infections except for < 24H which was ineffective for CRP and <48H which was ineffective for LOHS and CRP. We therefore suspect that the time of administration of EN is one of the sources of heterogeneity.

As shown by the funnel plot, there may have been some publication bias in LOHS and organ failure, which may be due to the small number of English-language publications included in the meta-analysis; articles with positive results, compared with negative results, being more likely to be published; and the fact that some RCTs did not have detailed data.

Several limitations of this study include the small sample size and the average quality of the literature, thus limiting the generalizability of the results obtained from this study; the difficulty of allocation concealment and blinded implementation attributed to the methodology of nutritional support for clinical events; the lack of specific data on other indicators such as liver and renal function (bilirubin and transaminases) and prognostic nutritional indices, which did not allow for systematic analysis; and the number of certain indicators included in the literature The heterogeneity among studies may be influenced by factors such as the hospitality and recovery of the gastrointestinal tract function. Therefore, there is an urgent need for more clinical RCTs with large sample sizes, multiple assessment indicators, and long intervention and follow-up durations to assess the effectiveness of nutrition studies in patients with pancreatitis. This study is referring to aimed to update and expand upon a previously published meta-analysis on the use of EEN in patients with pancreatitis. By including updated RCTs and performing two subgroup analyses, subgroup analyses can be useful in identifying specific patient populations that may benefit more from a particular intervention. By conducting subgroup analyses based on different factors, such as disease severity or etiology, the study may have provided more nuanced and personalized recommendations for the use of EEN in patients with pancreatitis. the study aimed to provide more objective and comprehensive conclusions regarding the efficacy and safety of EEN in this patient population.

Mette argued as early as 1997 that critically ill patients can be saved with EEN support [43]. Guidelines in many countries recommend that patients with pancreatitis should start EN this morning [16,44]. In many countries, the concept of early EEN is commonly used in clinical practice, but it is controversial, mainly because there is no consensus on the timing of EEN. A retrospective study evaluating the impact of Parenteral Nutrition (PN) versus oral/Enteral Nutrition (EN) on clinical and economic outcomes in AP, enrolling 171 patients, resulted in a reduction in LOHS and total hospitalization costs in the PN versus EN group [45]. A meta-analysis shows EN is more effective and safer compared to late enteral nutrition [46]. This result is consistent with another meta-analysis of EEN provided within 24 hours of admission on clinical outcomes in AP, mortality and multi-organ failure outcomes in EEN are superior to parenteral or delayed enteral nutrition [47]. Most studies have defined EEN as occurring within 24 to 48H, these studies suggest that patients with AP have significantly increased intestinal permeability after 72H or more, and that the inflammatory response causes more damage [48,49]. Therefore, our findings suggest that early 24H enteral nutrition is more conducive to the clinical outcome of patients with pancreatitis, and severity of AP patients should be assessed as early as possible and nutritional intervention should be provided.

This meta-analysis found that EN can improve nutrition for pancreatitis patients, especially moderate to severe cases, contributing to better clinical outcomes. However, larger multi-center studies with stricter methods are needed to strengthen the evidence before making clinical decisions due to limitations.

Ethics approval: Ethics approval was not required as this study relied on published and publicly available data.

Data availability statement: Data availability is not applicable to this article as no new data were created or analyzed in this study.

  1. Sendler M, Algul H. Pathogenesis of acute pancreatitis. Internist (Berl). 2021; 62: 1034-1043.
  2. Boxhoorn L, Voermans RP, Bouwense SA, et al. Acute pancreatitis. Lancet. 2020; 396: 726-734.
  3. Iannuzzi JP, King JA, Leong JH, et al. Global Incidence of Acute Pancreatitis Is Increasing Over Time: A Systematic Review and Meta-Analysis. Gastroenterology. 2022; 162: 122-134.
  4. Trikudanathan G, Wolbrink DRJ, van Santvoort HC, et al. Current Concepts in Severe Acute and Necrotizing Pancreatitis: An Evidence-Based Approach. Gastroenterology. 2019; 156: 1994-2007.e3.
  5. Ramirez-Maldonado E, Lopez Gordo S, Pueyo EM, et al. Immediate Oral Refeeding in Patients with Mild and Moderate Acute Pancreatitis: A Multicenter, Randomized Controlled Trial (PADI trial). Annals of surgery. 2021; 274: 255-263.
  6. Jablonska B, Mrowiec S. Nutritional Support in Patients with Severe Acute Pancreatitis-Current Standards. Nutrients. 2021: 13.
  7. Kanthasamy KA, Akshintala VS, Singh VK. Nutritional Management of Acute Pancreatitis. Gastroenterol Clin North Am. 2021; 50: 141-150.
  8. Fostier R, Arvanitakis M, Gkolfakis P. Nutrition in acute pancreatitis: when, what and how. Curr Opin Clin Nutr Metab Care. 2022; 25: 325-328.
  9. Ralls MW, Demehri FR, Feng Y, et al. Enteral nutrient deprivation in patients leads to a loss of intestinal epithelial barrier function. Surgery. 2015; 157: 732-742.
  10. Patterson RE, Sears DD. Metabolic Effects of Intermittent Fasting. Annu Rev Nutr. 2017; 37: 371-393.
  11. Mohr AE, Gumpricht E, Sears DD, et al. Recent advances and health implications of dietary fasting regimens on the gut microbiome. Am J Physiol Gastrointest Liver Physiol. 2021; 320: G847-G863.
  12. Jablonska B, Mrowiec S. Nutritional Support in Patients with Severe Acute Pancreatitis- Current Standards. Nutrients. 2021: 13.
  13. Murphy AE, Codner PA. Acute Pancreatitis: Exploring Nutrition Implications. Nutr Clin Pract. 2020; 35: 807-817.
  14. Guo QH, Tian XY, Qin YL, et al. 14 Immediate enteral nutrition can accelerate recovery and be safe in mild acute pancreatitis: A meta-analysis of randomized controlled trials. Heliyon. 2022; 8: e08852.
  15. Wu P, Li L, Sun W. Efficacy comparisons of enteral nutrition and parenteral nutrition in patients with severe acute pancreatitis: a meta-analysis from randomized controlled trials. Biosci Rep. 2018: 38.
  16. Arvanitakis M, Ockenga J, Bezmarevic M, et al. ESPEN guideline on clinical nutrition in acute and chronic pancreatitis. Clin Nutr. 2020; 39: 612-631.
  17. Vege SS, DiMagno MJ, Forsmark CE, et al. Initial Medical Treatment of Acute Pancreatitis: American Gastroenterological Association Institute Technical Review. Gastroenterology. 2018; 154: 1103-1139.
  18. Wang YQ, Li YH, Li YT, et al. Comparisons between short-peptide formula and intact-protein formula for early enteral nutrition initiation in patients with acute gastrointestinal injury: a single-center retrospective cohort study. Ann Transl Med. 2022; 10: 573.
  19. Atasever AG, Ozcan PE, Kasali K, et al. The frequency, risk factors, and complications of gastrointestinal dysfunction during enteral nutrition in critically ill patients. Ther Clin Risk Manag. 2018; 14: 385-391.
  20. De Lucia SS, Candelli M, Polito G, et al. Nutrition in Acute Pancreatitis: From the Old Paradigm to the New Evidence. Nutrients. 2023: 15.
  21. Page MJ, McKenzie JE, Bossuyt PM, et al. The PRISMA 2020 statement: an updated guideline for reporting systematic reviews. BMJ. 2021; 372: n71.
  22. Sterne JAC, Savovic J, Page MJ, et al. RoB 2: a revised tool for assessing risk of bias in randomised trials. BMJ. 2019; 366: l4898.
  23. Hozo SP, Djulbegovic B, Hozo I. Estimating the mean and variance from the median, range, and the size of a sample. BMC Med Res Methodol. 2005; 5: 13.
  24. Cumpston M, Li T, Page MJ, et al. Updated guidance for trusted systematic reviews: a new edition of the Cochrane Handbook for Systematic Reviews of Interventions. Cochrane Database Syst Rev. 2019; 10: ED000142.
  25. Olah A, Pardavi G, Belagyi T, et al. Early nasojejunal feeding in acute pancreatitis is associated with a lower complication rate. Nutrition. 2002; 18: 259-262.
  26. Eckerwall GE, Axelsson JB, Andersson RG. Early nasogastric feeding in predicted severe acute pancreatitis: A clinical, randomized study. Annals of surgery. 2006; 244: 959-965; discussion 965-957.
  27. Petrov MS, Kukosh MV, Emelyanov NV. A randomized controlled trial of enteral versus parenteral feeding in patients with predicted severe acute pancreatitis shows a significant reduction in mortality and in infected pancreatic complications with total enteral nutrition. Dig Surg. 2006; 23: 336-344; discussion 344-335.
  28. Casas M, Mora J, Fort E, et al. Total enteral nutrition vs. total parenteral nutrition in patients with severe acute pancreatitis. Rev Esp Enferm Dig. 2007; 99: 264-269.
  29. Wereszczynska-Siemiatkowska U, Swidnicka-Siergiejko A, Siemiatkowski A, et al. Early enteral nutrition is superior to delayed enteral nutrition for the prevention of infected necrosis and mortality in acute pancreatitis. Pancreas. 2013; 42: 640-646.
  30. Sun JK, Mu XW, Li WQ, et al. Effects of early enteral nutrition on immune function of severe acute pancreatitis patients. World J Gastroenterol. 2013; 19: 917-922.
  31. Bakker OJ, van Brunschot S, van Santvoort HC, et al. Early versus on-demand nasoenteric tube feeding in acute pancreatitis. N Engl J Med. 2014; 371: 1983-1993.
  32. Stimac D, Poropat G, Hauser G, et al. Early nasojejunal tube feeding versus nil-by-mouth in acute pancreatitis: A randomized clinical trial. Pancreatology: official journal of the International Association of Pancreatology (IAP). 2016; 16: 523-528.
  33. Xu J, Qin K, Hua J. Observation on the clinical efficacy of different time of enteral nutrition support in acute severe pancreatitis. Chinese Journal of Drug Evaluation. 2018; 35: 107-110.
  34. Bi N, Wang J, Chen H. Analysis of the effect of enteral nutrition with different timing on the treatment of severe acute pancreatitis. Journal of Clinical Research. 2020; 37: 1030-1032.
  35. Esmer D, Rivera-Villalobos O, Hernandez-Sierra JF, et al. Immediate feeding tolerance in patients with mild acute biliary pancreatitis. Cir Cir. 2021; 89: 243-247.
  36. Cao J, Yao L. Effect of early enteral nutrition therapy on clinical outcomes of patients with severe acute pancreatitis. Chinese Journal for Clinicians. 2021; 49: 1063-1066.
  37. FANG ZJ. Therapeutic effect of early enteral nutrition on severe acute pancreatitis. China Medicine and Pharmacy. 2022; 12: 190-192,196.
  38. Feng H. Effect of early enteral nutrition on nutritional status and inflammatory factors in patients with severe acute pancreatitis. China Practical Medical. 2023; 18: 44-47.
  39. Szatmary P, Grammatikopoulos T, Cai W, et al. Acute Pancreatitis: Diagnosis and Treatment. Drugs. 2022; 82: 1251-1276.
  40. James TW, Crockett SD. Management of acute pancreatitis in the first 72 hours. Curr Opin Gastroenterol. 2018; 34: 330-335.
  41. Canamares-Orbis P, Garcia-Rayado G, Alfaro-Almajano E. Nutritional Support in Pancreatic Diseases. Nutrients. 2022: 14.
  42. Reintam Blaser A, Starkopf J, Alhazzani W, et al. Early enteral nutrition in critically ill patients: ESICM clinical practice guidelines. Intensive Care Med. 2017; 43: 380-398.
  43. Berger MM, Chiolero RL, Pannatier A, et al. A 10-year survey of nutritional support in a surgical ICU: 1986-1995. Nutrition. 1997; 13: 870-877.
  44. Italian Association for the Study of the P, Pezzilli R, Zerbi A et al. Consensus guidelines on severe acute pancreatitis. Dig Liver Dis. 2015; 47: 532-543.
  45. Pagliari D, Rinninella E, Cianci R, et al. Early oral vs parenteral nutrition in acute pancreatitis: a retrospective analysis of clinical outcomes and hospital costs from a tertiary care referral center. Intern Emerg Med. 2020; 15: 613-619.
  46. Song J, Zhong Y, Lu X, et al. Enteral nutrition provided within 48 hours after admission in severe acute pancreatitis: A systematic review and meta-analysis. Medicine (Baltimore). 2018; 97: e11871.
  47. Qi D, Yu B, Huang J, et al. Meta-Analysis of Early Enteral Nutrition Provided Within 24 Hours of Admission on Clinical Outcomes in Acute Pancreatitis. JPEN Journal of parenteral and enteral nutrition. 2018; 42: 1139-1147.
  48. Jin M, Zhang H, Lu B, et al. The optimal timing of enteral nutrition and its effect on the prognosis of acute pancreatitis: A propensity scores matched cohort study. Pancreatology: official journal of the International Association of Pancreatology (IAP). 2017; 17: 651-657.
  49. Fostier R, Arvanitakis M, Gkolfakis P. Nutrition in acute pancreatitis: when, what and how. Curr Opin Clin Nutr Metab Care. 2022; 25: 325-328.
+